

有關教會被提的經文
論到睡了的人、我們不願意弟兄們不知道、恐怕你們憂傷、像那些沒有指望的人一樣。我
們若信耶穌死而復活了、那已經在耶穌裏睡了的人、神也必將他與耶穌一同帶來。我們現
在照主的話告訴你們一件事.我們這活着還存留到主降臨的人、斷不能在那已經睡了的人
之先.因為主必親自從天降臨、有呼叫的聲音、和天使長的聲音、又有 神的號吹響.那
在基督裏死了的人必先復活。以後我們這活着還存留的人、必和他們一同被提到雲裏、在
空中與主相遇.這樣、我們就要和主永遠同在。所以你們當用這些話彼此勸慰。(帖前4
:13-18)
弟兄們、論到時候日期、不用寫信給你們.因為你們自己明明曉得、主的日子來到、好像
夜間的賊一樣。人正說平安穩妥的時候、災禍忽然臨到他們、如同產難臨到懷胎的婦人一
樣.他們絕不能逃脫。弟兄們、你們卻不在黑暗裏、叫那日子臨到你們像賊一樣。你們都
是光明之子、都是白晝之子、我們不是屬黑夜的、也不是屬幽暗的.
所以我們不要睡覺、像別人一樣、總要儆醒謹守。因為睡了的人是在夜間睡.醉了的人是
在夜間醉.但我們既然屬乎白晝、就應當謹守、把信和愛當作護心鏡遮胸.把得救的盼望
當作頭盔戴上。因為 神不是預定我們受刑、乃是預定我們藉着我們主耶穌基督得救.他
替我們死、叫我們無論醒着睡着、都與他同活。所以你們該彼此勸慰、互相建立、正如你
們素常所行的。(帖前5:1-11)
弟兄們、我告訴你們說、血肉之體、不能承受 神的國.必朽壞的、不能承受不朽壞的。
我如今把一件奧秘的事告訴你們.我們不是都要睡覺、乃是都要改變、就在一霎時、眨眼
之間、號筒末次吹響的時候.因號筒要響、死人要復活成為不朽壞的、我們也要改變。這
必朽壞的、總要變成不朽壞的.〔變成原文作穿下同〕這必死的、總要變成不死的。這必
朽壞的、既變成不朽壞的.這必死的、既變成不死的.那時經上所記、死被得勝吞滅的話
就應驗了。(林前15:50-54)
你們心裏不要憂愁.你們信 神、也當信我。在我父的家裏、有許多住處.若是沒有、我
就早已告訴你們了.我去原是為你們預備地方去。我若去為你們預備了地方、就必再來接
你們到我那裏去.我在那裏、叫你們也在那裏。我往那裏去、你們知道.那條路、你們也
知道。(約14:1-3)
死人要復活.屍首要興起。睡在塵埃的阿、要醒起歌唱.因你的甘露好像菜蔬上的甘露、
地也要交出死人來。我的百姓阿、你們要來進入內室、關上門、隱藏片時、等到忿怒過去
。因為耶和華從他的居所出來、要刑罰地上居民的罪孽.地也必露出其中的血、不再掩蓋
被殺的人。(賽26:19-21)
弟兄們、我不願意你們不知道這奧秘、(恐怕你們自以為聰明)就是以色列人有幾分是硬
心的、等到外邦人的數目添滿了.於是以色列全家都要得救、如經上所記、『必有一位救
主、從錫安出來、要消除雅各家的一切罪惡。』又說、『我除去他們罪的時候、這就是我
與他們所立的約。』(羅11:25-27)
災前被提的理據
1. 教會在啟示錄3章前出現多次,但啟6開始地上進入大災難教會從未被提及,直到啟
19章羔羊與新婦在天上的婚宴。故教會應該在災前已經被提。
2. 啟3:10 你既遵守我忍耐的道、我必在普天下人受試煉的時候、保守你免去你的試
煉。假如我們相信這個應許是給眾教會的話,教會便應該在災前被提。「免去」(
keep you from)在希臘文是ek,意思是out of,from,away from的意思,而非指在經
過災難時加以保守讓你安然渡過。
3. 現在我們既靠着他的血稱義、就更要藉着他免去 神的忿怒。(羅5:9)假如神的
忿怒是包括大災難的痛苦,教會應該在災前被提。
4. 但以理書9:24-27 為你本國之民、和你聖城、已經定了七十個七、要止住罪過、除
淨罪惡、贖盡罪孽、引進〔或作彰顯〕永義、封住異象和預言、並膏至聖者。你當
知道、當明白、從出令重新建造耶路撒冷、直到有受膏君的時候、必有七個七、和
六十二個七.正在艱難的時候、耶路撒冷城連街帶濠、都必重新建造。過了六十二
個七、那受膏者〔那或作有〕必被剪除、一無所有、必有一王的民來毀滅這城、和
聖所.至終必如洪水沖沒、必有爭戰.一直到底、荒涼的事已經定了。一七之內、
他必與許多人堅定盟約、一七之半、他必使祭祀與供獻止息.那行毀壞可憎的〔或
作使地荒涼的〕如飛而來、並且有忿怒傾在那行毀壞的身上、〔或作傾在那荒涼之
地〕直到所定的結局。 從這段預言可見七年災難乃為猶太人而設,並非為教會(
基督的新婦)而設。
5. 耶利米先知預言:哀哉、那日為大、無日可比、這是雅各遭難的時候、但他必被救
出來。萬軍之耶和華說、到那日、我必從你頸項上折斷仇敵的軛、扭開他的繩索、
外邦人不得再使你作他們的奴僕。你們卻要事奉耶和華你們的 神、和我為你們所
要興起的王大衛。故此、耶和華說、我的僕人雅各阿、不要懼怕.以色列阿、不要
驚惶.因我要從遠方拯救你、從被擄到之地拯救你的後裔、雅各必回來得享平靖安
逸、無人使他害怕。因我與你同在、要拯救你.也要將所趕散你到的那些國、滅絕
淨盡、卻不將你滅絕淨盡、倒要從寬懲治你、萬不能不罰你.〔不罰你或作以你為
無罪〕這是耶和華說的。(30:7-11)舊約其他類似經文:阿摩司書3:1,撒迦利
亞書13:8-9,瑪拉基書3:1-4,6。
6. 耶穌在馬太24和25章提到大災難,提到「在猶太的、應當逃到山上.」,祂對大災
難的教導都是與猶太人有關。保羅和彼得向教會發出的書信中從沒有提到教會應如
何面對大災難。反而保羅在帖前1:10 說「等候他兒子從天降臨、就是他從死裏復
活的、那位救我們脫離將來忿怒的耶穌。」
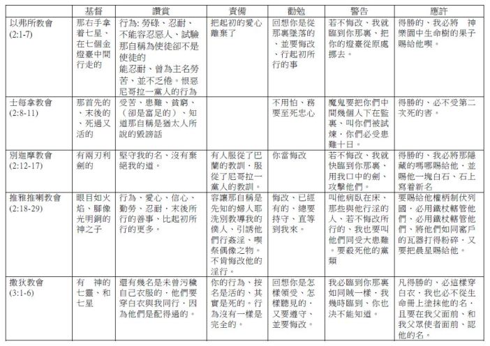
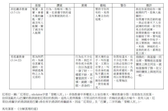
7. 啟4-5開始描述天上敬拜的景象,似乎教會(24長老代表?)都在天上,這24位長
老代表甚麼,對教會是否在災難(啟6-16)前已經在天上有關連。
24長老(坐在寶座周圍,身穿白衣、頭上戴着金冠冕。)
(啟4:4,10;5:5,6,8,11,14;7:11,13;11:16,14:3, 19:4)
天使?應該不是,因7:11提到眾天使都站在寶座和眾長老並四活物的周圍;並且沒有經
文說天使會坐在寶座周圍和戴冠冕
大災難中的信徒?應該不是,因7:13-14長老「問這些穿白衣的是誰、是從那裏來的。我
對他說、我主、你知道.他向我說、這些人是從大患難中出來的、曾用羔羊的血、把衣裳
洗白淨了。」所以長老不應該是災難中殉道的信途。啟6:9說他們在等待復活。
舊約12支派代表加上新約12使徒。問題:舊約聖徒要大災難後才復活(但12),因此24長
老應該不包括舊約聖徒。
比較有可能的,是這24位長老代表教會(新約信徒),啟5:8-10 他既拿了書卷、四活物
和二十四位長老、就俯伏在羔羊面前、各拿着琴、和盛滿了香的金爐.這香就是眾聖徒的
祈禱。他們唱新歌、說、你配拿書卷、配揭開七印.因為你曾被殺、用自己的血從各族各
方、各民各國中買了人來、叫他們歸於 神、又叫他們成為國民、作祭司、歸於 神.在
地上執掌王權。
神的寶座
以西結看見的寶座
在他們頭以上的穹蒼之上、有寶座的形像、彷彿藍寶石.在寶座形像以上、有彷彿人的形
狀。我見從他腰以上、有彷彿光耀的精金、周圍都有火的形狀、又見從他腰以下、有彷彿
火的形狀、周圍也有光輝。下雨的日子、雲中虹的形狀怎樣、周圍光輝的形狀也是怎樣.
這就是耶和華榮耀的形像.我一看見就俯伏在地、(1:26-28)
以賽亞看見的寶座
我見主坐在高高的寶座上.他的衣裳垂下、遮滿聖殿。其上有撒拉弗侍立.各有六個翅膀
.用兩個翅膀遮臉、兩個翅膀遮腳、兩個翅膀飛翔.彼此呼喊說、聖哉、聖哉、聖哉、萬
軍之耶和華.他的榮光充滿全地。因呼喊者的聲音、門檻的根基震動、殿充滿了煙雲。(
6:1-4)
約翰看見的寶座
見有一個寶座安置在天上、又有一位坐在寶座上.看那坐着的、好像碧玉和紅寶石.又有
虹圍着寶座、好像綠寶石。寶座的周圍、又有二十四個座位、其上坐着二十四位長老、身
穿白衣、頭上戴着金冠冕。有閃電、聲音、雷轟、從寶座中發出。又有七盞火燈在寶座前
點着、這七燈就是 神的七靈。寶座前好像一個玻璃海如同水晶.寶座中、和寶座周圍有
四個活物、前後遍體都滿了眼睛。(4:2-6)